์๋๋ก์ด๋ ์คํ๋์ค๋ ์๋๋ก์ด๋๋ฅผ ๊ฐ๋ฐํ๊ธฐ ์ํด ํ์ํ IDE๋ก ์๋๋ก์ด๋ ์คํ๋์ค์ ๋ํ ๊ธฐ๋ณธ์ ์ธ ์ ๋ณด๋ ์๋๋ก์ด๋ ์คํ๋์ค - ์ํค๋ฐฑ๊ณผ ์ ๋ค์ด๊ฐ์ ์ฐธ๊ณ ํ๋ ๊ฒ๋ ์ข์ ์ ํ์ด๋ค!
์๋๋ก์ด๋ ์คํ๋์ค์ View
์๋๋ก์ด๋ ์คํ๋์ค์์์ View์ ์ญํ ์ ์ฐธ ๋ค์ํ๋ค.
๊ฐ๋ฐ์ ์ธก๋ฉด์์์ View์ ์ฌ์ฉ์์ ์ธก๋ฉด์์์ View๋ ๊ฐ์ ๊ธฐ๋ฅ(ํ๋ฉด์ ์ ๋ณด๋ฅผ ํํ ๋ฐ ๊ธฐ๋ฅ์ ์ ๊ณต)์ ์ํํ์ง๋ง ๋ ๋ค๋ฅธ ๋ฐฉ์์ผ๋ก ํํ๋๊ณ ๊ฐ๊ณต๋ ์ ์๋ค.
์ด์ ์ด View์ ๋ํด์ ์กฐ๊ธ ๋ ์์๋ณด๊ณ ํ ๋ฒ ๋ค๋ค ๋ณด์
์์ ฏ(widget) ๊ณผ ๋ทฐ(View)
์ฐ๋ฆฌ๋ ์์ผ๋ก ์์ ฏ๊ณผ ๋ทฐ๋ฅผ ์๋ก ์ฐจ์ด์ ์ ๊ฐ์ง๊ณ ๋ถ๋ฅด๊ฒ ๋ ๊ฒ์ธ๋ฐ, ์ฝ๊ฒ ๋ง ํ์๋ฉด ์์ ฏ๊ณผ ๋ทฐ์ ์ฐจ์ด๋ ๋ถ๋ฅด๋ ์์น?์ ๋ฐ๋ผ ๋ค๋ฅด๋ค๋ ๊ฒ์ด๋ค.
์ด๋ฅผ ์ค๋ช ํ๊ธฐ ์ํด ๊ณตํต ์ ์ฌ๋ก ํ๋ฉด์ ๋ฒํผ ํ๋๊ฐ ์๋ค๊ณ ๊ฐ์ ํ์.

๊ทธ๋ผ ์ด์ ์์ ฏ๊ณผ ๋ทฐ๋ฅผ ์กฐ๊ธ ์ฝ๊ฒ ๊ตฌ๋ถํ ์ ์๋ค.
Widget
ํ๋ฉด์์ ๋ณด์ด๋ ๋ฒํผ์ด๋ ๋ ์ด์์, ์ฒดํฌ๋ฐ์ค ๋ฑ๋ฑ์ ์ฌ์ฉ์ ์ ์ฅ์์ ๋ถ๋ฅผ ๋ ์์ ฏ์ด๋ผ๊ณ ํ๋ค.
View
๊ฐ๋ฐ์ ์ ์ฅ์์ ์์ ฏ์ ํด๋นํ๋ Code๋ฅผ View๋ผ๊ณ ํ๋ค.

์ปจํ ์ด๋(Container)
์์ ฏ๋ค์ ์ฌ์ค ํผ์ ๋ ์์ ์ผ๋ก ๋ํ๋ ์ ์๋ค. ์ฐ๋ฆฌ๊ฐ ๋ณผ ์ ์๋ ๋ทฐ๋ ๊ทธ๋ฅ ๋ณด์ฌ์ง๋ ๊ฒ์ด ์๋๋ผ, ์ ํํ๋ ๋ทฐ ์ปจํ ์ด๋์ ๋ด๊ฒจ ์๋ ๋ทฐ๋ฅผ ๋ณด๋ ๊ฒ์ด๋ค.
์ด๋ ๋ฏ ๋ทฐ๋ ์ปจํ ์ด๋๊ฐ ๊ผญ ํ์ํ ์กด์ฌ๊ฐ ๋๊ณ ๊ทธ ์ปจํ ์ด๋์๋ ์ฌ๋ฌ ์ข ๋ฅ๊ฐ ์๋ค.
ํฌ๊ฒ ๋ ์ด์์ ์ปจํ ์ด๋์ ์์ ฏ ์ปจํ ์ด๋๊ฐ ์๋ค.
๋ ์ด์์ ์ปจํ ์ด๋
- LinearLayout
- Relativelayout
- FrameLayout
- GridLayout
- TableLayout
๋ฑ์ด ์๋๋ฐ ์์ธํ ๊ฒ์ ๋ค์์ ์์๋ณด๊ธฐ๋ก ํ์!. ์ง๊ธ์ View์ ๋ํ ๋ด์ฉ์ด ์ค์ฌ์ด๋๊น
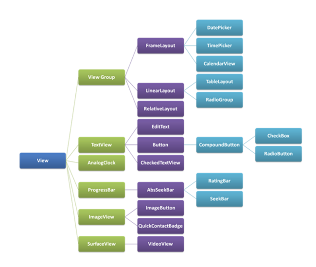
View Class ์ ๊ณ์ธต๋

View ์ ๊ณ์ธต์ ์์ ๊ฐ์๋ฐ ์ฌ์ค View ๋ํ Object ํด๋์ค์ ์์์ ๋ฐ๊ณ ์๋ ๊ตฌ์กฐ ์ด๋ค.
View ํด๋์ค์ XML ์์ฑ๋ค
์ด์ ์ค์ ๋ก View๋ฅผ ๋ค๋ฃจ๊ธฐ ์ ์ ๊ฐ๋จํ๊ฒ ๊ตฌ์กฐ๋ฅผ ๋จผ์ ์์๋ณด์๋ฉด. ์๋๋ก์ด๋ ์คํ๋์ค ์ ํ๋ฆฌ์ผ์ด์ ์ 2 ๊ตฌ์กฐ๋ก ๋๋๋ค.

ํ๋๋ XML๊ณผ ๋ค๋ฅธ ํ๋๋ java ์ฝ๋๋ก ๋๋๋๋ฐ XML์ ํ๋ฉด์ ๋ํ View๋ฅผ ์ ์ํ๊ณ ๋ณด์ฌ์ง๊ฒ ํ๋ ์ญํ ์ด๋ฉฐ java ์ฝ๋๋ ํด๋น View ์ ๋ํ ํ๋์ ์ ์ํ๋ ์ญํ ๋ก ๋๋๋ค.
๋๊ธ